INTRODUCCION
Aunque los primeros estudios de la eficacia del isotretinoín oral en el acné nódulo-quístico fueron realizados por Peck et al en 19791 este fármaco no fue aprobado por la Food and Drug Administration (FDA) de Estados Unidos hasta 1982. Transcurridos más de 20 años de uso en la práctica clínica diaria en España, el isotretinoín está reconocido como un fármaco muy eficaz, que alcanza curaciones definitivas en el 79 % de los casos1-4. Por este motivo, su uso para algunos jóvenes con acné intenso o resistente a otros tratamientos representa una auténtica esperanza de curación.
El impacto psicológico del acné es de gran importancia. En más del 50 % de los pacientes se han encontrado trastornos psicológicos, que en una cifra importante pueden llegar a la depresión. Por otro lado, en los años 1980 se publicaron algunos casos de depresión después del uso de la isotretinoína, que originaron en los últimos años una importante controversia respecto a esta asociación. El objetivo de este estudio es aclarar la relación acnéisotretinoín-depresión en nuestro medio, ya que no existe ninguno publicado en España hasta la fecha.
MATERIAL Y MÉTODOS
Se realizó un estudio retrospectivo en 877 pacientes de acné nodular que fueron tratados con isotretinoín oral en el Hospital Universitario Virgen del Rocío entre 1990 y 2000. Los pacientes se dividieron en 2 grupos: a) 348 pacientes, tratados de 1990 a 1996 (en este grupo no se excluyeron los que tenían antecedentes de depresión), y b) 529 pacientes, tratados de 1996 al 2000 (se excluyeron los pacientes con antecedentes de depresión).
Según el sexo, existió un claro predominio de mujeres, 635 casos (72 %). La mayor parte de los pacientes (88 %) eran menores de 30 años; el 51,1 % de ellos se situaban entre los 20 y los 30, y el 36,6 % entre los 13 y los 22 años. Las dosis empleadas fueron de 0,8-1 mg/kg/día, con una duración media de 20 semanas. Se realizaron controles bioquímicos antes del tratamiento, a los 2 meses y al finalizarlo. El diagnóstico de depresión fue realizado por especialistas de psiquiatría de nuestro hospital, empleando para ello el test de Hamilton, así como los criterios de la Clasificación Internacional de Enfermedades (CIE-10) de la Organización Mundial de la Salud (OMS) y los del Manual diagnóstico y estadístico de los trastornos mentales (DSM-IV) de la American Psychiatric Association (APA). Para el estudio estadístico se empleó el test de la chi-cuadrado.
RESULTADOS
Resultados globales
Al finalizar el tratamiento, el 96 % de los pacientes estaba libre de lesiones. De ellos, el 81 % permanecía sin lesiones a los 2 años de seguimiento. Los efectos secundarios observados están referidos en la tabla 1. Los más frecuentes fueron: queilitis (100 %), epistaxis (10 %), dolores musculares (10 %) y gastrointestinales (náuseas, dolor abdominal, diarrea y rectorragias). En los exámenes de laboratorio se encontró aumento de triglicéridos en un 67 % de los casos, de las transaminasas en el 22 % y del colesterol en el 32 %, en todos ellos de escasa importancia y que retomaron a la normalidad a los 3-4 meses de finalizar el tratamiento. Los efectos secundarios observados en el sistema nervioso central (SNC) fueron: cefalea (7 %), sensación de mareo (5 %) y cambios en el carácter (4 %). En 26 casos (3 %) se observaron alteraciones de la visión (nictalopía) y sólo en 3 casos (0,3 %) seudotumor cerebral (tabla 2).
Resultados respecto a la depresión
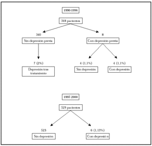
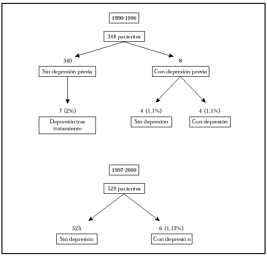
En el grupo A se comprobó depresión en 7 casos (2 %) de los pacientes sin antecedentes previos de depresión y en 4 casos (1,1 %) de los pacientes con antecedentes de esta enfermedad. Por otro lado, 4 casos (1,1 %) mejoraron de su depresión tras iniciar el tratamiento. En el grupo B se encontró depresión en 6 pacientes (1,13 %) (fig. 1).
Fig. 1.--Incidencia de depresión en pacientes tratados con isotretinoín.
No se observaron diferencias estadísticamente significativas en la incidencia de depresión entre ambos grupos (p = 0,17). Por otro lado, la incidencia global de depresión entre 1990 y 2000 en pacientes sin antecedentes de este trastorno fue de 13 casos (1,49 %) sin encontrarse ningún caso de suicidio.
DISCUSION
Desde 1983 se han documentado casos clínicos de depresión inducida por isotretinoín oral2-7. Aunque el mecanismo por el que se desarrollaría esta depresión es aún desconocido, se ha argumentado que los retinoides son capaces de penetrar en el SNC8-10, actuando sobre neuronas dopaminérgicas implicadas en la patogenia de la depresión11-13. Igualmente, la administración a ratas de experimentación de ácido todo transretinoico, metabolito activo del isotretinoín, produjo una elevación de sus niveles en la sustancia blanca cerebral 6-7 veces mayor que los niveles en sangre12, siendo también capaz de inducir el gen D2 de la dopamina9. Sin embargo, todas estas hipótesis no se han confirmado en seres humanos. El único ensayo clínico controlado que analizó la posible relación entre isotretinoín y depresión corresponde a Jick et al14, que no llegaron a confirmarla.
Por otro lado, el acné es, en sí mismo, un factor de riesgo para el desarrollo de depresión. En el estudio realizado por Gupta et al15, la media de puntuación para el diagnóstico de depresión en pacientes con acné fue de 11,2 ± 6,8 sobre 52 ítems de la escala de Carroll Pating16, lo que confirma una asociación estadísticamente significativa.
Nuestros hallazgos globales son similares a los referidos en la literatura americana y europea2-7, ya que el 1,1 % de nuestros pacientes empeoró de su depresión tras el tratamiento y el 1,49 % de aquellos que no tenían depresión la desarrollaron después del tratamiento. Cifras del 5 % de depresiones tras la toma de isotretinoín, argumentada por algunos autores detractores del isotretinoín17, están muy lejos de las encontradas en nuestro estudio. Es importante destacar que cuatro de nuestros 8 pacientes con antecedentes de depresión mejoraron de su cuadro psiquiátrico tras la toma del fármaco. Por tanto, teniendo en cuenta que el índice de depresión en la población general está próximo al 10 %18, no puede establecerse una relación causal entre el isotretinoín y la depresión.
Un argumento importante esgrimido por los detractores del isotretinoín oral en el acné ha sido su posible capacidad para inducir al suicidio. En la población general, el índice de suicidio es de 0,11/100.000 habitantes/año y el 5,6 % de los pacientes con acné tienen ideas suicidas15. Por otro lado, el número de suicidios inducidos por isotretinoín que fueron comunicados a la FDA de Estados Unidos entre 1991 y 1997 fue de 34 pacientes, cifra muy reducida si se tiene en cuenta que la estimación del número de suicidios en estos pacientes debería haber sido de 192 casos, siguiendo la cifra de la población general17.
En conclusión, no se han encontrado datos estadísticos que permitan establecer una asociación causa-efecto entre isotretinoín y depresión en la población española estudiada. No obstante, y a la vista de no existir ningún estudio similar en nuestro país y al carecer de un grupo control paralelo, nuestros hallazgos deberán ser ratificados en estudios posteriores.





